即将上线 · Coming Soon

「格子和弦」客户端
建环智能工具集即将启航

小壁蜂 OsmiaAI 将作为核心工具之一,集成进「格子和弦 Cell & Chord」PC / APP 客户端。首发上线将同时搭载两大建环智能工具,从设计推演到几何表达为您提供便捷且专精的参数化设计辅助。首发上线将同时搭载两大建环智能工具——

首发工具 01
小壁蜂 OsmiaAI 参数化助手
基于动态多维并发路由的参数化协同矩阵,专注 Grasshopper 的参数化设计助手。内置专训知识库,针对性优化了电池连线查错与数据树问题,随时随地免费提供技术解答。
了解详情 →
首发工具 02
小蜡烛 ArchViz Lite
轻量建筑可视化引擎。原生 .3dm 直读、12+ 风格模板、AI 动画生成、智能渲染出图、全端适配、超多功能轻松交互。
了解详情 →
客户端界面预览图

小壁蜂
OsmiaAI 参数化设计专属 AI 助手
内置知识库 · 国内直连 · 完全免费 · 持续进化

传统的通用大模型在面对 Grasshopper 时,由于缺乏垂直领域的语料,常常会"胡编乱造"电池。小壁蜂 OsmiaAI 基于 Deepseek 推理模型开发,接入定制的参数化知识库,并在前端做了一些专项逻辑优化。它可能还不是完美的专家,但会伴随知识库的扩充不断变强。最重要的是,它完全免费,且国内网络直连打开即用。

内嵌参数化知识库 国内直连无网络门槛 完全免费使用 数据树拓扑梳理 辅助减少幻觉 前端UI意图引导 思考过程全景外显 伴随语料持续进化
1
专注单一参数化领域
0
零魔法上网 / 零门槛
24/7
全天候免费在线解答
100%
思维过程对用户透明
01

实用至上
为您提供更懂 GH 的回答

不追求华而不实的噱头,我们致力于解决日常使用 GH 时的痛点:看不懂的数据树、找不到的冷门电池、以及通用 AI 总是给出错误连线建议的困扰。

📚
内嵌专训知识库
并非普通的套壳对话框,底层接入了针对 Grasshopper 与建筑参数化设计的专属语料库。目前还在持续喂养新数据,工具会随着时间变得越来越聪明。
🚀
网络便捷 · 完全免费
不需要复杂的网络配置(无需爬梯子),国内网络环境下点击网页即可流畅使用。作为个人的技术实验项目,当前阶段向所有用户免费开放。
🔀
前端动态意图引导
针对 GH 中常见的“数据树”、“脚本代码”、“电池连线”等场景做了前端分类。点击对应的按钮,系统会以更严谨的规则去回答,从而减少 AI “胡说八道”。
👁️
思考过程完全透明
界面上会实时展示模型在后台的“自我纠错”和“思考过程”。即使最终给出的代码不够完美,您也能从它详尽的推演思路中获取排查错误的灵感。
🌳
专注数据拓扑梳理
专门针对 Grasshopper 最令人头疼的数据匹配逻辑(Graft / Flatten / Simplify)进行了系统提示词优化,帮您更好地梳理列表的层级关系。
🧩
兼顾原生与第三方生态
在解答时会优先推荐稳定的原生电池方案,同时也能识别并兼容 Kangaroo、Weaverbird 等主流第三方插件的生态解答,提供备选思路。
02

聚焦日常
解决参数化设计痛点

无论是令人抓狂的数据连线,还是遇到瓶颈的 C# 脚本,小壁蜂 OsmiaAI 都能为您提供清晰的排错思路。

深度推理引擎

慢思考,
换来极致深度的回答

当您向小壁蜂提出问题时,它不会急于给出快速但浅显的答案。相反,系统会在后台启动完整的 Chain-of-Thought 推理链路——6个专业专家节点协同工作,进行多轮对抗性辩论、自我校验与纠错。这个过程可能需要一些等待时间,但最终呈现给您的,是一份经过深度推演、逻辑严密、可直接落地的超完整技术解答。

  • 01 Chain-of-Thought 超深度推理
    模型会像资深工程师一样,从问题分析→方案构思→可行性验证→代码实现,完整展示每一步的思考路径。您可以看到它是如何逐步排除错误方向、最终锁定最优解的。
  • 02 多专家对抗性辩论
    6个专业路由节点(方法架构/数据拓扑/语法编程/组件推演/算法生态/建造理化)在后台独立分析后展开内部辩论,通过对抗性约束相互校验,从根源上遏制幻觉与逻辑漏洞。
  • 03 JIT 动态指令编译
    当并发激活多个意图时,引擎在毫秒级内即时编译专属的"超级系统矩阵指令",通过注意力锚定机制强制模型聚焦关键约束,确保长程推理不漂移。
  • 04 完整推演链路透明外显
    所有的思考草稿、自我反驳、方案迭代过程都完整呈现。即使最终代码仍有细微瑕疵,您也能从详尽的推演逻辑中获得排查错误的灵感与参数化设计的新视角。
深度推理过程展示
思考过程展示效果图
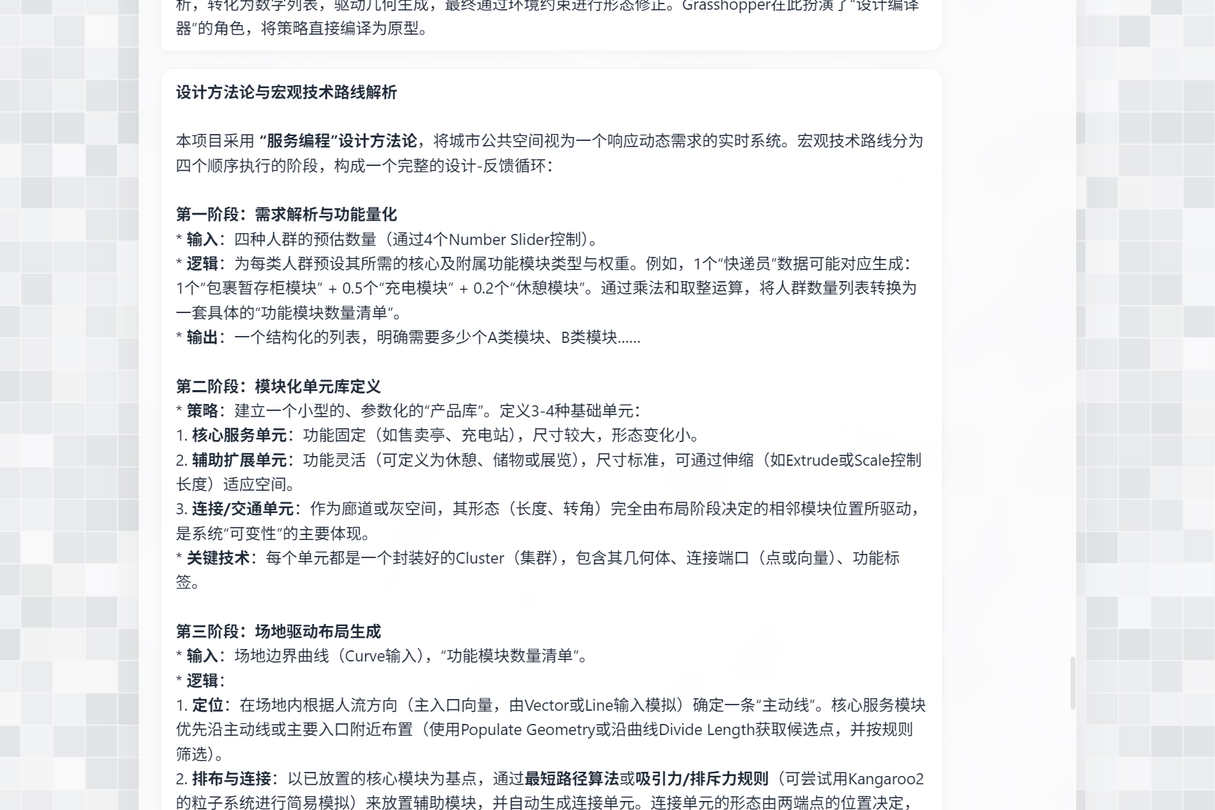
场景 00 — 设计方法架构与思维逻辑
场景 01 — 设计方法架构与思维逻辑

不止技术操作
更是设计导师

当您面临概念推演瓶颈、不知如何选择合适的生成逻辑时,小壁蜂可以为您提供宏观的设计方法论指导。从涌现算法、元胞自动机到分形几何,系统会帮您梳理不同参数化策略的适用场景,并给出可落地的实现路径。

  • 生成逻辑策略选择
  • 算法适用性分析
  • 概念推演方法论
  • 从理论到实践的桥梁
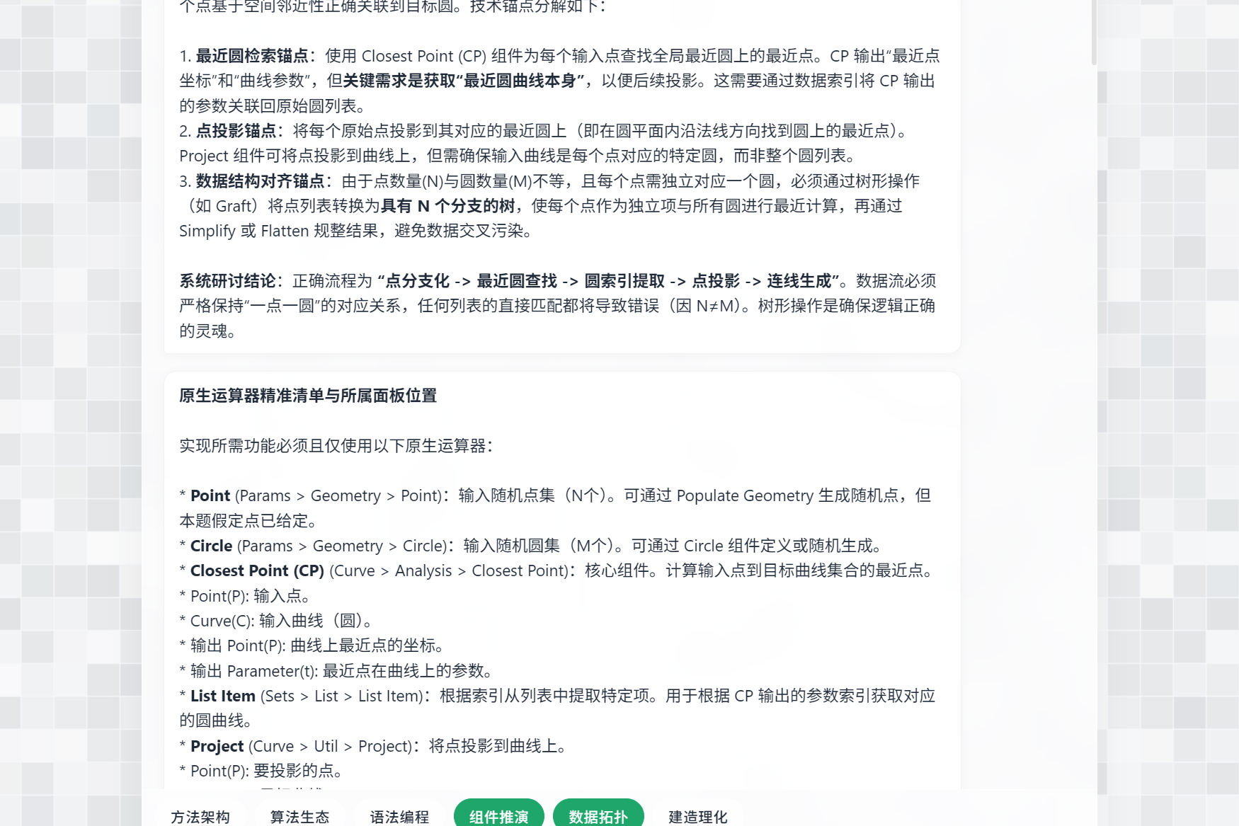
场景 01 — 梳理数据树拓扑
场景 02 — 梳理数据树拓扑

不再迷失在
复杂的连线中

当您的文件因为数据列表维度不匹配而出现全是 null 值的报错时,向小壁蜂提问。系统会尝试帮您分析数据树的分枝结构,并建议在哪里进行 Graft 或 Flatten 操作会更合理。

  • 维度层级分析
  • 拓扑结构重组
  • 排查数据匹配
  • 列表梳理建议
场景 02 — 辅助脚本编写
场景 03 — 辅助脚本编写

降低 C# / Python
在 GH 中的上手门槛

当原生电池拼凑起来太过臃肿,或者需要写循环时,小壁蜂可以为您提供清晰的脚本代码参考,并提示您在电池端部该如何设置 Type Hint (类型提示) 与 List Access。

  • 带注释的代码框架
  • 类型提示(Type Hint)设置
  • 循环与递归参考
  • 减轻查阅 API 负担
场景 03 — 落地施工思路
场景 04 — 落地施工思路

提供几何体
有理化降阶参考

概念模型往往是理想的,但真实建造需要考虑成本。您可以询问小壁蜂关于曲面分块、双曲面降阶(展开为平面)的常见处理手法,获取面向后续加工优化的实用思路。

  • 曲面有理化探讨
  • 面板拆分思路
  • 加工逻辑参考
  • 优化节点设计
03

平台对比
为什么选择它?

它不像通用大模型那样无所不答,也不像 GH 内部插件那样受限于简单任务——极高的便利性与专注的参数化语料,让它成为进阶参数化设计师更精确的辅助工具。

对比维度 小壁蜂 OsmiaAI 通用大模型 (如 ChatGPT 等) GH 内部 AI 插件
网络使用门槛 ● 国内高速直连,打开网页即用 通常需要配置特殊的科学上网环境 ● 内置于 Grasshopper,无需额外网络配置
使用费用 ● 目前完全免费开放 高级推理模型往往需要昂贵的按月订阅 通常需要购买商业许可或订阅
知识库倾向 ● 挂载定制 Grasshopper 语料,持续进化 基于海量通用语料,缺乏建筑/参数化专精表达 依赖内置规则库,更新迭代速度较慢
节点“幻觉”控制 ● 预设意图限制,辅助纠偏 较高,经常自信地“发明”不存在的电池或连线 ● 基于内置逻辑,幻觉较低
回答侧重点 ● 偏向 GH 原生解决思路与数据树分析 偏向提供直接的外部 Python/C# 纯代码 目前仅能处理简单任务,无法提供进阶技术帮助

让参数化设计
少走些弯路

免费、便捷、持续成长。
遇到连线卡壳时,不如来问问小壁蜂。